
根據《尼爾森全球零食》(Nielsen Global Snacking) 調查,超過四分之三 (76%) 的全球受訪者定期食用零食,近半數 (45%) 的消費者將零食當做一餐。
面臨的挑戰:
消費者希望零食種類越來越豐富,口味越來越多變。消費者和零食公司正在重新考慮和構想一些當地流行口味,如咸味、燒烤味、酸奶油味、洋蔥味和海鹽味。在諸多口味中,芒果辣椒、艾斯阿格香草、煙熏核桃以及酸橙辣椒等口味越來越受歡迎。
然而,消費者要求的產品差異化并未止步于口味的不斷變化。營養要求也為咸味零食差異化增添新的因素:從那些針對麩質過敏癥患者的無谷蛋白零食到針對糖尿病患者的低血糖指數食品。

使用范圍愈加廣泛的不同包裝尺寸也使得問題變得復雜。其中兩個例子是適用于倉儲式商店的大包裝和滿足便攜要求的單份小包裝。
不同的口味、營養需求和包裝尺寸使得生產線數量有限的零食生產商的生產復雜性增加。要想保持競爭優勢,生產商必須控制這種復雜性,同時還必須滿足消費者的喜好。在生產商嘗試滿足消費者不斷變化的喜好時,生產轉換會經常發生。但是,如果沒有強大的流程和系統,生產線操作員就得將大量的時間浪費在生產轉換上。而且可能出現錯誤,導致高成本的返工和浪費。這要求噴碼機的多樣性功能性不斷改進,才能滿足客戶需求。
偉迪捷的優勢:
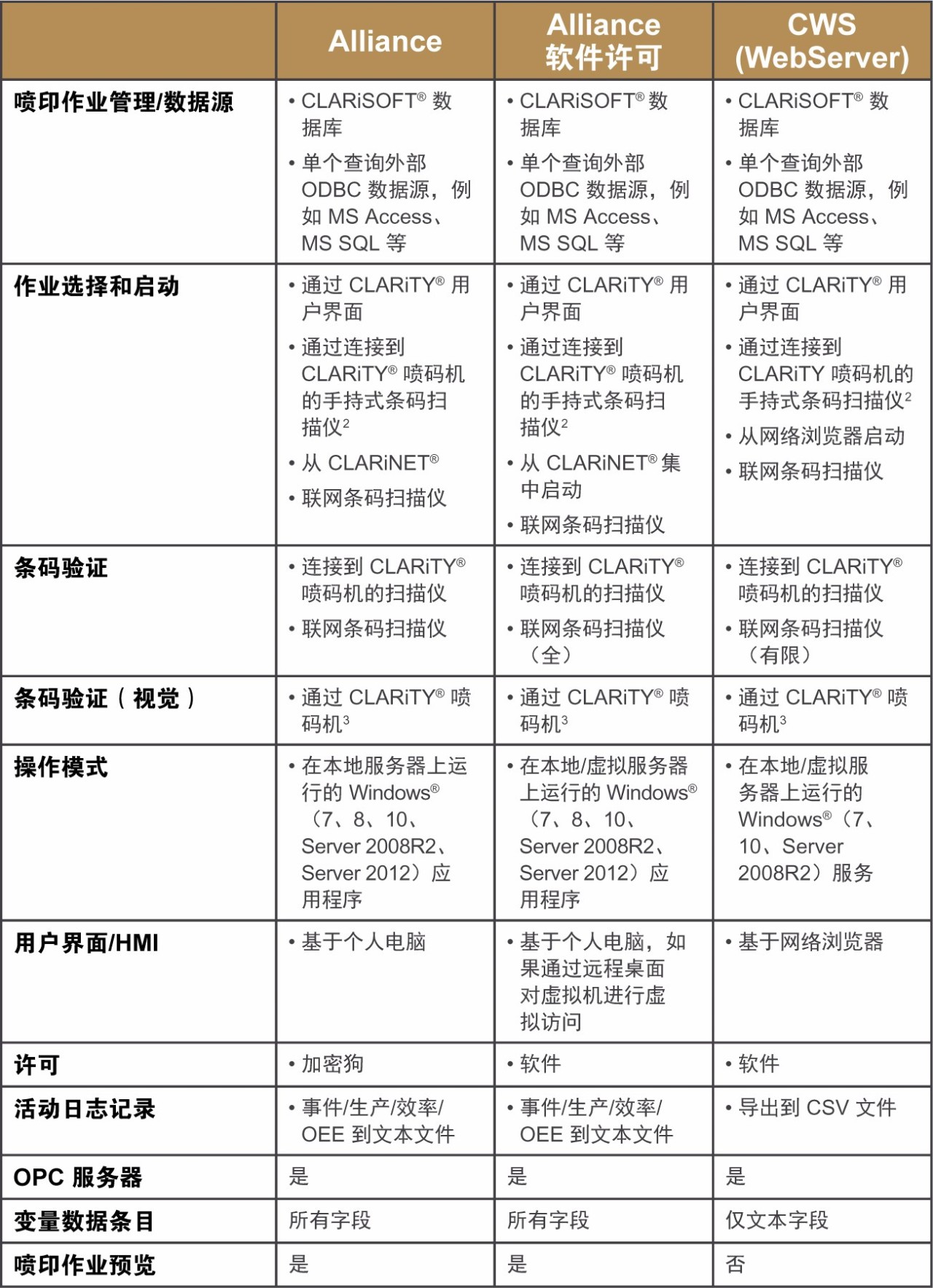
偉迪捷噴碼機提供不同解決方案以提高生產率,并盡可能地減少因零食生產日益復雜而導致的噴碼錯誤。偉迪捷 CLARiSUITE? 解決方案的設計能夠幫助生產商實現噴碼管理的可持續改進,同時提高可用率和質量。通過提高生產線設置和轉換速度、降低噴碼錯誤率,生產商能夠延長可用生產時間,減少報廢和返工,最終提高利潤。
正常運行時間優勢
生產商可使用 CLARiSUITE 從一個位置對用于初級包裝、貨箱和托盤的噴碼機和貼標機進行設置。這有助于減少產品轉換過程中的計劃內停機時間,從而簡化流程。噴碼機的這種簡化操作可通過使用手持式掃描儀從工作訂單中選擇生產作業,從而增加可用的生產時間。這項簡單功能可在短短 15 秒內觸發多臺噴碼機的自動設置。可選的 WebServer 版允許用戶從工廠內任意位置實時查看噴碼機和作業狀態,有助于更快地確定和解決問題。
編碼質量保證
CLARiSUITE 解決方案專為在噴碼機和標識流程中盡可能地減少操作員的輸入并預防出錯而設計。通過在設置過程中指定防錯規則,操作員的輸入范圍僅限于已指定的選擇,從而大大減少了錯誤。通過使用條碼掃描儀或視覺設備驗證下游編碼,可進一步增強代包裝的編碼質量保證能力。
專為提高生產率而設計
作業數據的集中存儲和管理可避免啟動生產時發生延遲,這是因為作業都已預先驗證且操作員隨時可用所有信息。此外,內置的生產信息統計數據支持效率報告和 OEE 報告,可幫助您的團隊努力實現可持續的流程改進。
簡單易用
CLARiSUITE 解決方案提供直觀的顯示和多彩的圖形,可簡化操作并最j盡可能地減少培訓內容。拖放功能可簡化噴印作業模板設計等常見任務。可使用以不同顏色編碼的清晰警告信號快速、輕松地確定噴碼機的潛在問題。CLARiSUITE 專為補充您現有的工作流程設計,可與各種領先的制造執行系統集成。
結論
隨著消費者和零售商對零食類型、口味和包裝的多樣性的需求日益增加,零食生產商必須在其生產流程中應對更大的復雜性。偉迪捷提供耐用且用戶友好的噴碼解決方案,可加快生產線設置和轉換速度,同時減少用戶出錯機會。